Introduction
Navigating the complexities of rental car returns can often feel overwhelming due to various policies and procedures that may result in unexpected fees and stress. Understanding the intricacies of the return process is essential for ensuring a smooth experience and avoiding costly mistakes. A simple miscalculation of time or a lack of inspection could lead to significant charges. This article explores key practices for mastering the rental return process, offering valuable insights and actionable tips to help renters streamline their experience and protect themselves from unnecessary costs.
Understand the Rental Car Return Process
The vehicle lease handover procedure consists of several essential steps to ensure a smooth experience. Begin by reviewing your lease contract, which details the drop-off schedule, location, and specific requirements, such as fuel levels. It's important to note that a late rental return of a leased vehicle incurs an hourly fee of three-fourths of the daily rate plus $0.01, which can significantly impact your overall costs.
Planning your route to the drop-off site is crucial; allow extra time for potential delays, as the process can take considerably longer during peak hours. Upon arrival, follow the signs to the designated drop-off area, park the vehicle, and check in with the rental staff. Taking time-stamped photos of the fuel gauge and odometer after parking can serve as documentation in case of disputes regarding charges.
As Lindsey Olander advises, "Schedule extra time to return your car to avoid any delays." By understanding and following these steps, you can minimize stress and avoid additional charges for late rental returns or vehicle condition issues.

Manage Timing for Rental Returns
To effectively manage scheduling for rental return submissions, it is crucial to recognize the exact drop-off hour specified in your rental contract. Arriving at least 30 minutes early is recommended to account for potential delays, such as traffic or last-minute refueling. As Michael points out, "If the grace period is 29 minutes, you will incur additional charges once the clock strikes 30 minutes after your drop-off."
When returning a vehicle at an airport, it is important to consider additional time for shuttle transfers or airport security checks. Rental companies generally offer grace periods for late rental return, which can vary from 29 minutes to 2 hours, depending on the agency. For example:
- Hertz provides a 29-minute grace period.
- Dollar offers 30 minutes.
A case study involving a Budget customer highlights the significance of understanding these policies; the customer faced a $595 fee for returning a car just a few minutes early, despite being within the grace period. Understanding these policies can help you avoid extra fees and ensure a smooth rental return. Additionally, be aware of traffic conditions, as they can greatly affect your return timing. Planning ahead not only helps you avoid unnecessary charges but also contributes to a more efficient leasing experience.

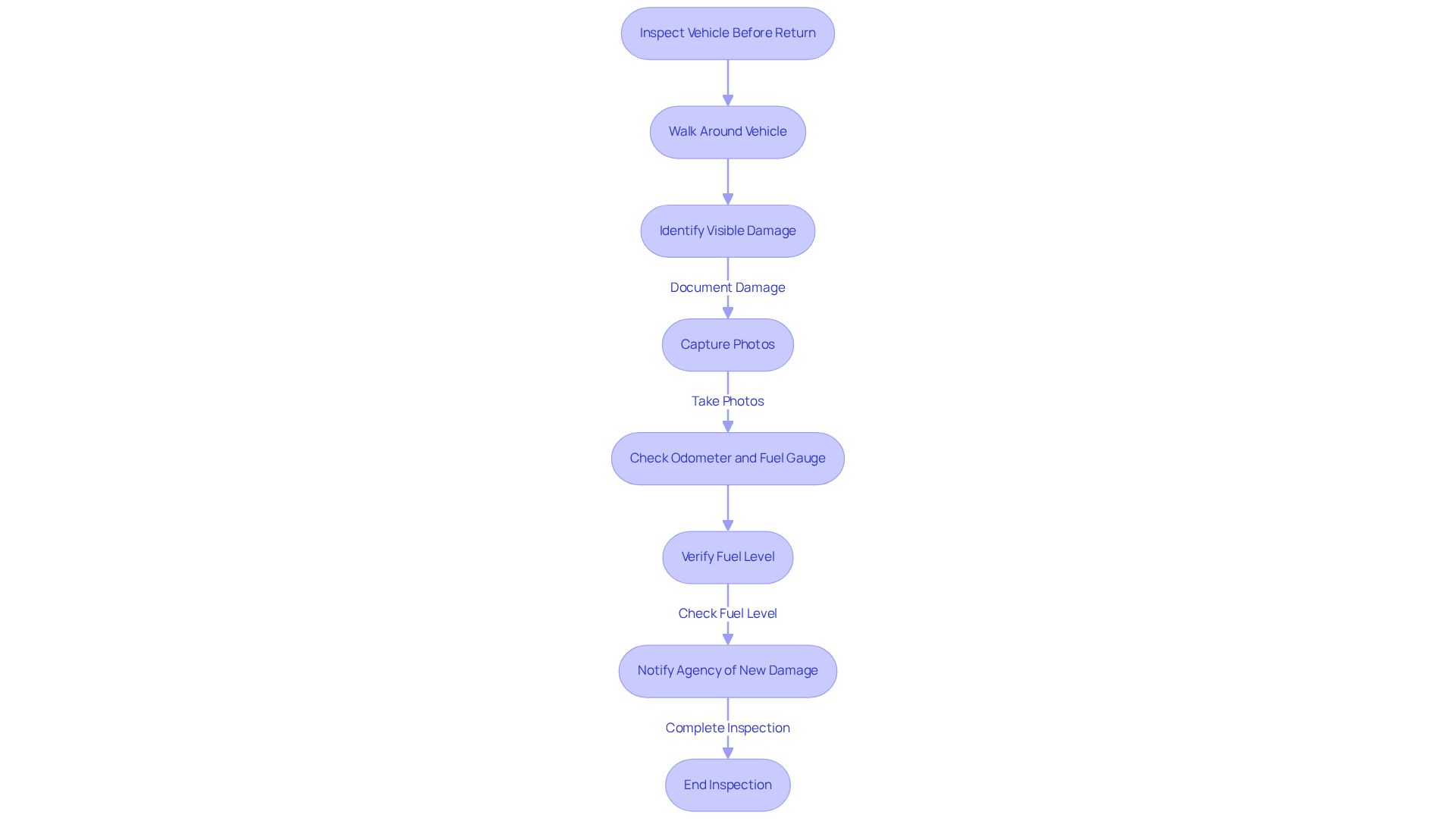
Inspect the Vehicle Before Return
Before the rental return of your leased vehicle, it is essential to conduct a comprehensive inspection to document its condition. Start by walking around the vehicle to identify any visible damage, such as scratches, dents, or broken lights. Capture photos of the car from multiple angles, including the interior, and ensure you photograph the odometer and fuel gauge to create a detailed record of its condition at the time of the rental return. Additionally, verify that the fuel level aligns with the requirements outlined in your leasing agreement.
If you discover any new damage, notify the agency promptly to avoid potential disagreements later, as many conflicts arise after the rental return when clients have returned home. This proactive approach is crucial; statistics reveal that 58% of damage claims are not caused by renters, underscoring the importance of thorough documentation. By taking these steps, you can protect yourself from unforeseen fees and ensure a smoother reimbursement process.

Familiarize Yourself with Company Policies
Before the rental return of your leased vehicle, it is crucial to have a comprehensive understanding of the company's policies. Start by examining your lease contract for key information regarding:
- Fuel requirements
- Mileage restrictions
- Any potential charges associated with late returns or damage
For example, exceeding the mileage limit can incur additional fees ranging from $0.15 to $0.30 for each extra mile. Being aware of these policies can significantly mitigate the risk of unexpected charges.
Additionally, confirm whether the company allows after-hours exchanges and familiarize yourself with the specific procedures involved. Understanding the processes of your leasing agency can streamline the rental return experience and ensure compliance with their requirements.
Statistics indicate that the average car hire mileage per day falls between 100 to 200 miles; however, many travelers remain unaware of these details in their agreements, leading to misunderstandings and extra costs. As Maria Laskowski, a content writer in the automotive sector, emphasizes, "It is essential to understand the significance of mileage in leasing agreements and consistently monitor them to ensure you remain within limits." By taking the time to grasp these terms, you can avoid common pitfalls and enhance your overall rental experience.

Conclusion
Understanding the vehicle rental return process is crucial for a hassle-free experience. Familiarizing oneself with the steps involved - from reviewing the lease contract to conducting a thorough vehicle inspection - can significantly reduce stress and help avoid unexpected fees. Planning ahead and being aware of company policies are essential, as these factors play a vital role in ensuring a smooth return.
Key practices include:
- Managing timing effectively
- Inspecting the vehicle for damages
- Knowing the specific policies of the rental company
- Arriving early
- Documenting the vehicle's condition
- Understanding fuel and mileage requirements
These are all critical steps that contribute to a successful rental return. By adhering to these guidelines, renters can navigate the process with confidence and clarity.
Ultimately, being proactive and informed about the rental return process enhances the overall experience and protects against unforeseen costs. Embracing these best practices leads to smoother vehicle returns and a more satisfying rental experience. Taking the time to understand and implement these strategies is an investment in peace of mind for future rentals.
Frequently Asked Questions
What is the first step in the rental car return process?
The first step is to review your lease contract, which includes details about the drop-off schedule, location, and specific requirements like fuel levels.
What happens if I return the rental car late?
A late rental return incurs an hourly fee of three-fourths of the daily rate plus $0.01, which can significantly increase your overall costs.
How should I plan my route to the drop-off site?
It is important to plan your route to the drop-off site and allow extra time for potential delays, especially since the process may take longer during peak hours.
What should I do upon arriving at the drop-off location?
Upon arrival, follow the signs to the designated drop-off area, park the vehicle, and check in with the rental staff.
Is there a way to document the condition of the vehicle upon return?
Yes, taking time-stamped photos of the fuel gauge and odometer after parking can serve as documentation in case of disputes regarding charges.
What advice does Lindsey Olander give regarding car returns?
Lindsey Olander advises to "schedule extra time to return your car to avoid any delays."
List of Sources
- Understand the Rental Car Return Process
- 2025 North America Rental Car Satisfaction Study (https://jdpower.com/business/press-releases/2025-north-america-rental-car-satisfaction-study)
- AI is changing the rental car return experience - and it could cost you (https://zdnet.com/article/ai-is-changing-the-rental-car-return-experience-and-it-could-cost-you)
- Rental Car Return | Avis Rent a Car (https://avis.com/en/help/usa-faqs/rental-car-return)
- Enterprise Tops J.D. Power '25 Car Rental Satisfaction Survey (https://businesstravelnews.com/Transportation/Car/Enterprise-Tops-JD-Power-25-Car-Rental-Satisfaction-Survey)
- Booking.com: The largest selection of hotels, homes, and vacation rentals (https://booking.com/guides/article/cars/your-guide-returning-rental-car.html)
- Manage Timing for Rental Returns
- Help! Budget Charged Me Almost $600 for Returning a Car Early. (https://nytimes.com/2026/03/26/travel/budget-rental-car-discount.html)
- Hertz Reports Spike in Car Rental Searches as US Airports Deal With Long TSA Lines (https://travelpulse.com/news/car-rail/hertz-reports-spike-in-car-rentals-as-us-airports-deal-with-long-tsa-lines)
- The Typical Rental Car Grace Period is Half an Hour (With One Exception) - AutoSlash (https://blog.autoslash.com/the-fee-detective-and-the-grace-of-rental-car-companies)
- Travel woes: Travelers waiting in line for hours to get a rental car in Arizona (https://fox10phoenix.com/news/travel-woes-travelers-waiting-in-line-for-hours-to-get-a-rental-car-in-arizona)
- Inspect the Vehicle Before Return
- Travel Tip: Document the Condition of Your Rental Car - Peter Greenberg Travel Detective (https://petergreenberg.com/2018/08/09/travel-tip-document-condition-rental-car)
- Reminder: Always Document Rental Car Condition (https://onemileatatime.com/insights/document-rental-car-condition)
- Become an Auto Body Technician (https://elisautobody.com/why-you-should-get-an-inspection-before-returning-a-lease)
- Receipt and inspection when returning a rental car (https://holacarrentals.com/blogs/car-rental-united-states/inspection-receipt-return-rental-car-avoid-disputes)
- 2025 Rental Car Claims Data Reveals Structural Risk: 58% of Damage Claims Not Caused by Renters (https://poughkeepsiejournal.com/press-release/story/27768/2025-rental-car-claims-data-reveals-structural-risk-58-of-damage-claims-not-caused-by-renters)
- Familiarize Yourself with Company Policies
- How does mileage work in car rental? | Help Center (https://help.rentcars.com/en/articles/12641235-how-does-mileage-work-in-car-rental)
- New rental car transparency law in California goes into effect January 1st (https://kdrv.com/news/top-stories/new-rental-car-transparency-law-in-california-goes-into-effect-january-1st/article_0b9c139f-18ab-5838-a3a9-fd41f2ab1ed7.html)
- 2026 Rental Car Fees: How To Avoid Hidden Scams & Save $300 (https://hotelcomparenow.com/avoid-hidden-rental-car-fees-2025)
- Hidden fees and dirty cars spark a wave of 'car rental rage' (https://usatoday.com/story/travel/columnist/2026/03/31/car-rental-companies-issues/89336749007)
- What is the average rental car mileage per day? | SKF (https://superkilometerfilter.com/what-is-average-rental-car-mileage-per-day-everything-you-need-to-know?srsltid=AfmBOopWTl5ZgzIHqNWHk9V-7ZWonem4TNOTB_LK5oRV5aXyrePI1_4_)