Introduction
Navigating the realm of distressed properties presents both challenges and opportunities, offering discerning investors the chance to acquire real estate at substantial discounts. As the market experiences a significant rise in foreclosures and other distressed assets, grasping the complexities of these investments becomes essential for maximizing potential returns.
However, how can one adeptly maneuver through the intricacies of purchasing properties that carry inherent risks and challenges? This guide delineates five critical steps to confidently acquire distressed properties, equipping investors with the knowledge to make informed decisions and capitalize on lucrative opportunities.
Understand Distressed Properties
Distressed assets refer to real estate holdings facing financial or physical challenges, which presents an opportunity for investors to buy distressed properties often at sales below their market valuation. Understanding these assets is essential for identifying investment opportunities that involve how to buy distressed properties and assessing associated risks. The primary categories of distressed properties include:
- Foreclosures: These are homes repossessed by lenders due to the owner's failure to meet mortgage obligations. As of January 2026, one in every 3,547 housing units in the U.S. has a foreclosure filing, which presents a significant opportunity for investors to buy distressed properties. Notably, foreclosure activity has increased year over year for the eleventh consecutive month, reflecting ongoing market dynamics.
- Short Sales: These properties are sold for less than the outstanding mortgage balance and require lender approval. While they can present attractive deals, the approval process is often lengthy.
- REO (Real Estate Owned): These are properties that revert to the lender after a failed foreclosure auction. REO assets are generally easier to finance and provide buyers with more time compared to auction purchases.
- Fixer-Uppers: Homes in need of substantial repairs or renovations, typically sold at a discount. Investing in distressed properties can yield significant returns; for example, a $30,000 renovation could potentially enhance an asset's value by $70,000. However, investors must be cautious of common pitfalls, such as underestimating repair costs and neglecting title research.
Forming an informed team, including a real estate agent, inspector, and contractor, is crucial for navigating the complexities of troubled asset investments. As the industry evolves in 2026, savvy investors should remain informed about trends and leverage expert advice to effectively manage these investments.

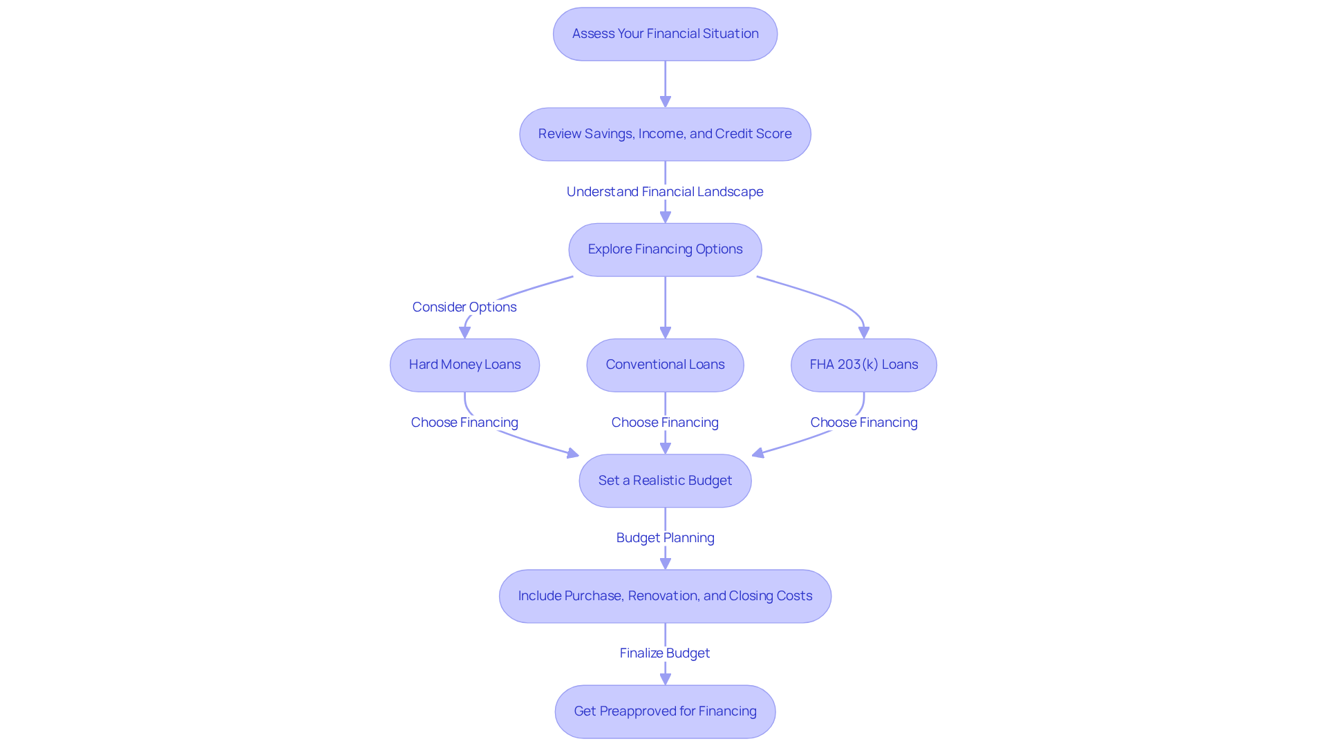
Secure Financing and Set a Budget
Before entering the market to buy distressed properties, it is essential to secure financing and establish a budget. Here’s how to prepare effectively:
-
Assess Your Financial Situation: Start by reviewing your savings, income, and credit score to gauge your purchasing power. A clear understanding of your financial landscape will empower you to make informed decisions.
-
Explore Financing Options: Consider various financing methods that align with your needs:
- Hard Money Loans: These short-term loans prioritize the property's After-Repair Value (ARV) over your credit score, facilitating quicker access to capital. In 2026, interest rates for hard money loans are projected to range from 8.5% to over 13%, with funding timelines as short as five days.
- Conventional Loans: Traditional mortgages often require a higher credit score and down payment, which can delay the purchasing process.
- FHA 203(k) Loans: These government-supported loans enable you to finance both the acquisition and renovation costs, making them an attractive option for buyers looking to improve troubled real estate. The FHA 203(k) program offers two versions: Limited 203(k) for minor improvements up to $35,000 and Standard 203(k) for larger projects, providing flexibility based on your renovation needs.
-
Set a Realistic Budget: Your budget should cover not only the purchase price but also renovation costs, closing costs, and potential holding costs. A well-structured budget helps prevent overspending and ensures profitability. Currently, there are opportunities for savvy investors to buy distressed properties, as troubled assets are being sold at approximately 65% of their estimated market value, reflecting increased foreclosure activity and a roughly 26% year-over-year rise in REO count. As financial expert Peter Warden advises, "Once you’ve settled on the loan you want, get preapproved to streamline your purchasing process."
By following these steps, you position yourself to make informed and confident investments in troubled real estate.

Identify and Evaluate Potential Properties
Locating suitable troubled real estate requires a strategic approach. Here are steps to identify and evaluate potential investments:
- Utilize Online Resources: Leverage platforms like Zillow and Realtor.com, known for their user-friendly interfaces and extensive listings. Additionally, specialized websites such as Foreclosure.com and PropertyShark provide detailed information on real estate conditions and industry trends, which are vital for informed decision-making.
- Network with real estate agents to find opportunities to buy distressed properties. Their expertise can grant access to exclusive deals and insights into local conditions, thereby enhancing your chances of discovering valuable assets. Real estate experts emphasize that having a knowledgeable agent significantly increases your success rate in this competitive environment.
- Attend auctions: Local foreclosure auctions can be an excellent opportunity to buy distressed properties. Investigate properties in advance to understand their condition and market value. Be prepared for competitive bidding, as many investors actively seek these opportunities. Keep in mind that purchasing at auction often means you cannot inspect the interior beforehand, which carries inherent risks.
- Evaluate Property Condition: Look for signs of distress, such as structural damage, neglect, or code violations. Conduct a comparative market analysis (CMA) to assess the property's value relative to similar homes in the area. This analysis is crucial for establishing a fair offer price and estimating potential renovation expenses.
- Calculate Potential ROI: Assess renovation costs and potential resale value to determine if the investment is worthwhile. Successful investors typically calculate their expected return on investment (ROI) by factoring in all costs associated with acquisition and renovation, ensuring that the asset aligns with their financial goals.
In 2026, real estate professionals focusing on troubled assets report success rates considerably above average, with some agents achieving success rates exceeding 70%. This underscores the importance of professional guidance in navigating this complex market. By following these steps, investors can confidently identify and assess troubled assets, positioning themselves for successful investments.

Negotiate Offers and Terms
Negotiating the acquisition to buy distressed properties demands both skill and strategy, particularly when considering the financial backing that can facilitate your investment. Here are essential steps to negotiate effectively:
- Investigate the Asset: Understand the asset's history, valuation, and the seller's motivation. This knowledge provides leverage during negotiations.
- Begin with a Competitive Proposal: Present an initial offer that reflects the asset's condition and market value, while allowing room for negotiation. Explore PK Capital's tailored loan programs for the necessary funding to buy distressed properties and support your offer.
- Be Prepared to Walk Away: If the terms are unfavorable, be ready to walk away. This demonstrates to the seller that you are serious, potentially leading to better offers.
- Negotiate Terms Beyond Price: Discuss additional conditions such as closing expenses, contingencies, and timelines. Flexibility can enhance the appeal of your offer to sellers. With PK Capital's flexible funding solutions, you can structure your financing to align with your negotiation strategy when you buy distressed properties.
- Use a Real Estate Agent: An experienced agent can offer valuable insights and assist you in navigating the negotiation process effectively. They can help you leverage financing options from PK Capital to strengthen your position.

Conduct Inspections and Due Diligence
Before finalizing your purchase, it is essential to conduct thorough inspections and due diligence. Here’s how to proceed:
- Hire a professional inspector who specializes in distressed properties to identify hidden issues. A comprehensive examination typically lasts around two to four hours and results in an in-depth report, which can uncover significant safety concerns and potential repair costs. The average cost of a home inspection is approximately $343, a worthwhile investment to avoid unexpected expenses later.
- Inspect Key Areas: Focus on critical areas such as the roof, foundation, plumbing, and electrical systems. When people choose to buy distressed properties, they often encounter common issues such as water damage, mold, and structural deficiencies. For example, a foundation inspection can reveal significant repair needs, potentially saving you from costly surprises down the line. As home inspector John Brewster notes, "The most common problems we come across in people’s homes are in regards to roofing, mold, and the foundation."
- Review Asset Disclosures: Obtain and examine any disclosures from the seller regarding the asset's condition and history. This documentation can provide insights into past issues and repairs, helping you assess the property's overall reliability.
- Check for Liens and Title Issues: Conduct a title search to ensure there are no outstanding liens or legal issues that could complicate the purchase. Understanding any existing encumbrances is crucial for a smooth transaction. As Gary Kaleita emphasizes, "Each parcel of distressed properties that one may consider to buy presents varying risks and rewards depending on the particular facts, parties, and circumstances involved."
- Evaluate Renovation Requirements: Based on the inspection results, estimate the expenses and timeline for essential repairs. For instance, mold remediation can range from $300 to $990, while foundation repairs may vary significantly based on the severity of the damage. This assessment will help you make an informed decision about proceeding with the purchase. Skipping inspections can lead to unforeseen problems and costs after the purchase, making thoroughness vital.

Conclusion
Investing in distressed properties can be a lucrative endeavor when approached with the right knowledge and strategy. Understanding the various types of distressed assets - such as foreclosures, short sales, REO properties, and fixer-uppers - enables investors to identify opportunities that align with their financial goals. This process involves:
- Securing financing
- Evaluating potential properties
- Negotiating effectively
- Conducting thorough inspections to mitigate risks
Key insights emphasize the importance of:
- Forming a knowledgeable team
- Securing appropriate financing options
- Leveraging online resources to identify viable investments
Moreover, conducting due diligence and understanding property conditions are crucial, as these factors significantly influence successful investment outcomes.
Ultimately, the journey to buy distressed properties requires careful planning, informed decision-making, and a proactive approach. For those willing to invest the time and effort, the potential rewards can be substantial. Embracing the strategies outlined in this guide not only enhances investment confidence but also positions investors to navigate the complexities of the distressed real estate market effectively. Take the first step today and explore the opportunities that distressed properties can offer.
Frequently Asked Questions
What are distressed properties?
Distressed properties are real estate holdings facing financial or physical challenges, often available for purchase below their market valuation, presenting investment opportunities.
What are the main categories of distressed properties?
The primary categories include: - Foreclosures: Homes repossessed by lenders due to mortgage default. - Short Sales: Properties sold for less than the outstanding mortgage balance, requiring lender approval. - REO (Real Estate Owned): Properties that revert to the lender after a failed foreclosure auction. - Fixer-Uppers: Homes needing substantial repairs or renovations, typically sold at a discount.
What is the current state of foreclosure activity in the U.S.?
As of January 2026, one in every 3,547 housing units in the U.S. has a foreclosure filing, with foreclosure activity increasing year over year for the eleventh consecutive month.
How can investing in fixer-uppers be beneficial?
Investing in fixer-uppers can yield significant returns; for example, a $30,000 renovation could enhance an asset's value by $70,000.
What are some common pitfalls when investing in distressed properties?
Investors must be cautious of underestimating repair costs and neglecting title research.
Why is it important to form a team when investing in distressed properties?
Having a team that includes a real estate agent, inspector, and contractor is crucial for navigating the complexities of troubled asset investments.
What should investors do before buying distressed properties?
Investors should secure financing and set a budget, assessing their financial situation and exploring various financing options.
What financing options are available for purchasing distressed properties?
Options include: - Hard Money Loans: Short-term loans based on the property's After-Repair Value (ARV). - Conventional Loans: Traditional mortgages requiring a higher credit score and down payment. - FHA 203(k) Loans: Government-supported loans for financing both acquisition and renovation costs.
What is the estimated market value of distressed properties currently?
Distressed properties are being sold at approximately 65% of their estimated market value, reflecting increased foreclosure activity and a rise in REO count.
How should investors set a budget for buying distressed properties?
A budget should cover the purchase price, renovation costs, closing costs, and potential holding costs to prevent overspending and ensure profitability.
List of Sources
- Understand Distressed Properties
- Zombie Foreclosures Are Rising—These Midwest Metros Are Hardest Hit (https://realtor.com/news/trends/zombie-foreclosures-q1-2026-attom)
- The New REO Buyer Profile in 2026: Who Is Actually Shopping Distressed Homes Now? - REOBroker.com (https://reobroker.com/the-new-reo-buyer-profile-in-2026-who-is-actually-shopping-distressed-homes-now)
- El Paso Breaking News Sports Entertainment Lifestyle Opinion - El Paso Times (https://elpasotimes.com/press-release/story/114615/foreclosurelistings-com-sees-rise-in-distressed-homes-as-u-s-market-stabilizes)
- Foreclosure Activity Rises Annually for the Eleventh Straight Month, Extending the Trend into 2026 (https://attomdata.com/news/market-trends/foreclosures/january-2026-foreclosure-market-report)
- Your Complete Guide to Distressed Properties in 2026: Opportunities, Risks & Smart Buying Strategies (https://amerisave.com/learn/your-complete-guide-to-distressed-properties-in-opportunities-risks-smart-buying-strategies)
- Secure Financing and Set a Budget
- The New REO Buyer Profile in 2026: Who Is Actually Shopping Distressed Homes Now? - REOBroker.com (https://reobroker.com/the-new-reo-buyer-profile-in-2026-who-is-actually-shopping-distressed-homes-now)
- The Ultimate 2026 Real Estate Investor Playbook: Why Hard Money Lenders Are Dominating Every U.S. Market (From Alabama to Wyoming) (https://insulacapitalgroup.com/the-ultimate-2026-real-estate-investor-playbook-why-hard-money-lenders-are-dominating-every-u-s-market-from-alabama-to-wyoming)
- Top 5 Real Estate Investment Trends Shaping Hard Money Lending in 2026 (and What It Means for Your Deal) (https://insulacapitalgroup.com/top-5-real-estate-investment-trends-shaping-hard-money-lending-in-2026-and-what-it-means-for-your-deal)
- Private Lending & Hard Money Guide: 2026 Real Estate Trends (https://stormfieldcapital.com/blog/private-lending-hard-money-guide-2026-real-estate-trends-2)
- 6 Fixer-Upper Loans for First-Time Home Buyers | 2026 (https://themortgagereports.com/89627/fixer-upper-home-loans)
- Identify and Evaluate Potential Properties
- Foreclosure.com Releases New Guide: How to Buy Houses With No Money Down in 2026 (https://newsherald.com/press-release/story/47369/foreclosure-com-releases-new-guide-how-to-buy-houses-with-no-money-down-in-2026)
- Top 10 Best Foreclosure Websites in 2026: What to Look for & How to Choose the One for You (https://propertyshark.com/Real-Estate-Reports/top-10-foreclosure-websites)
- Foreclosure Listings: 10 Best Websites to Find a Deal (https://listwithclever.com/real-estate-blog/best-foreclosure-websites)
- 10 Best Ways to Find Cheap Foreclosed Homes in 2026 (https://foreclosuredatahub.com/blog/how-to-find-foreclosure-listings-2026)
- Foreclosure Filings Jump 32% From a Year Ago—These 2 Tourism States Rank Among the Highest in the Country (https://realtor.com/news/trends/foreclosure-rates-filings-january-2026-attom-florida-nevada-delaware)
- Negotiate Offers and Terms
- Homebuyers Are Scoring the Biggest Discounts in 13 Years (https://redfin.com/news/homebuyer-discounts-below-list-price-2025)
- U.S. Homebuyers Scored Biggest Price Discounts Since 2012 as Market Shifts (https://worldpropertyjournal.com/real-estate-news/united-states/west-palm-beach/2026-home-price-discount-data-redfin-2026-home-sales-report-asad-khan-cities-with-biggest-home-price-discounts-in-2026-14668.php)
- Real Estate Negotiation Strategies for a Balanced Market in 2026 | Reid Realtors (https://reidrealtors.com/real-estate-negotiation-strategies-for-a-balanced-market-in-2026)
- Buying a Foreclosed Home in 2026: Complete Guide (https://sistarmortgage.com/blog/buying-foreclosed-home)
- Buyer Power Surges As Home Discounts Hit 13-Year High (https://nationalmortgageprofessional.com/news/buyer-power-surges-home-discounts-hit-13-year-high)
- Conduct Inspections and Due Diligence
- How Much Do Home Inspections Cost? [2025 Data] (https://homeadvisor.com/cost/inspectors-and-appraisers/hire-a-home-inspector)
- Due Diligence Considerations When Acquiring Distressed Real Estate (https://lowndes-law.com/newsroom/insights/due-diligence-considerations-when-acquiring-distressed-real-estate)
- A guide to home inspection costs in 2026 (https://rocketmortgage.com/learn/home-inspection-cost)
- How Much Does a Home Inspection Cost? [2026 Data] | Angi (https://angi.com/articles/how-much-does-home-inspection-cost.htm)
- The Real Cost of a Home Inspection in 2026: What Every Buyer Needs to Know (https://amerisave.com/learn/the-real-cost-of-a-home-inspection-what-every-buyer-needs-to-know)